RWA赛道2026年爆发:如何在币安投资代币化国债?
2026年,现实世界资产(RWA)已不再是遥不可及的概念,而是普通投资者触手可及的交易机会。
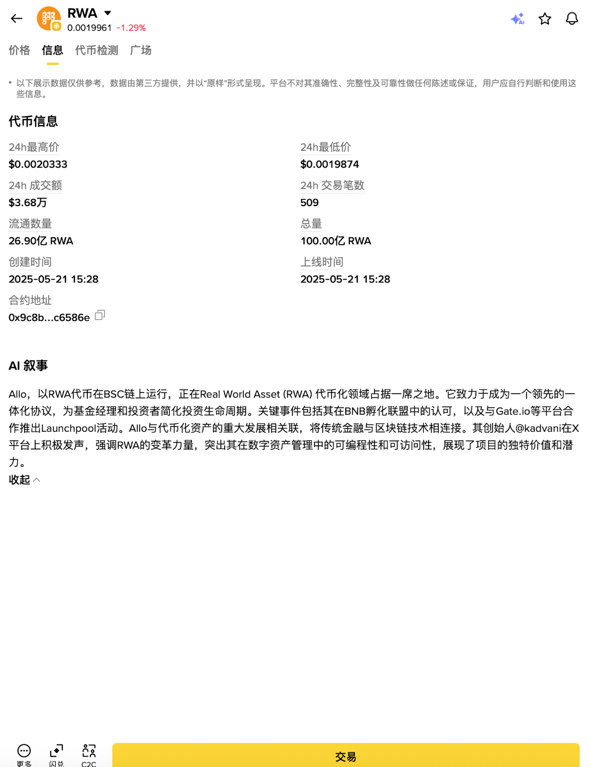
但在实际操作中,很多用户发现:“为什么我在现货市场搜不到贝莱德的BUIDL?”、“为什么RWA的价格只有0.00几美元?”
这是因为 RWA 赛道在币安上的呈现形式已经发生了变化。目前,RWA 相关代币主要集中在【Alpha】专区进行早期孵化和交易,而非传统的现货主区。本文将结合最新的市场实况,手把手教您如何在币安 Alpha 专区识别并投资真正的 RWA 项目。

一、现状澄清:为什么找不到 BUIDL 和 USDY?
在之前的很多科普文章中,常提到 BUIDL (贝莱德)、USDY (Ondo) 或 TBILL。
- 事实是:这些通常是机构级产品或在其他链/平台流通的代币。截至 2026 年初,币安现货主区并未直接上线这些特定的美债代币供散户直接买卖。
- 真实情况:币安通过 Alpha 专区,上线了大量早期的、具有 RWA 属性的潜力项目。这些项目可能涉及房地产代币化、信贷协议、或者新型的稳定币收益协议。
- 价格特征:正如您截图所示,这些早期 RWA 代币单价极低(如 0.002 USDT),这是因为它们处于项目早期,发行量大或处于价值发现阶段,具备高波动和高增长潜力,而非像美债那样追求绝对稳定的 4% 收益。
结论:在币安投资 RWA,目前的最佳路径是关注 Alpha 专区的新兴 RWA 项目,博取赛道爆发的红利,而不是寻找那个“不存在的”直接买美债按钮。
二、实战教程:如何在币安 Alpha 专区交易 RWA?
如果你还没有注册币安交易所,可以通过下文的注册链接和APP下载地址,结合视频教程,自行注册。
币安官网注册
币安安卓版APP下载
请跟随以下步骤,利用您截图中的界面进行操作。
第一步:进入 Alpha 专区
- 打开币安 APP(官方下载 官方注册)。
- 在底部导航栏或顶部菜单中找到 “Alpha” 入口(有时在“更多”里)。
- 注:Alpha 专区专门用于展示具有高增长潜力但风险也相对较高的早期项目。

第二步:筛选 RWA 板块
- 在 Alpha 页面顶部,点击币种分类下拉菜单(默认可能显示“全部”或“热门”)。

- 选择 “RWA” 标签。
- 此时,列表中将只显示与“现实世界资产”相关的代币。

第三步:分析行情(关键步骤)
点击进入任意一个 RWA 代币(例如截图中的 RWA 或其他代码)。您需要学会看这三个数据:
- 价格 (Price):如截图所示 0.0019961。单价低不代表便宜,要看市值。
- 涨跌幅 (Change):RWA 作为新兴赛道,波动较大。截图显示 -1.12%,属于正常波动。
- 深度 (Depth):观察买盘(绿色)和卖盘(红色)的数量。

- 技巧:如果买盘(下方绿色数字)远大于卖盘,说明支撑较强;反之则抛压大。
第四步:下单买入
在交易界面(即您提供的截图界面):
选择订单类型:
- 限价 (Limit):您可以设定一个心理价位(例如 0.0019),挂单等待成交。适合不着急的用户。
- 即时 (Market):按当前市场最优价格立即成交。适合想马上入场的用户。
输入数量:
- 输入您想购买的 RWA 代币数量,或者输入想花费的 USDT 金额。
- 注意:由于单价低,您可能需要购买数百万个代币才能凑够 100 USDT。

点击“买入 RWA”:确认订单详情后,点击绿色按钮完成购买。

三、Alpha 专区 RWA vs. 传统美债代币:有何不同?
这是新手最容易混淆的地方。请务必分清您买的是什么:
| 特性 | 专区的 RWA 项目(当前主流) | 传统美债代币(如 BUIDL/USDY) |
|---|---|---|
| 主要目的 | 资本增值 (博取币价上涨 10 倍、100 倍) | 稳定收益 (赚取 4%-5% 的利息) |
| 风险等级 | 高 (项目可能失败,币价归零) | 低 (有真实国债抵押) |
| 收益来源 | 市场炒作、项目生态发展、未来空投 | 美国国债利息 |
| 价格波动 | 剧烈,一天可能涨跌 20%+ | 极小,几乎是一条直线 |
| 适合人群 | 激进投资者、赛道信仰者、短线交易者 | 保守投资者、长期囤币党 |
重要提示:您在 Alpha 专区买到的 RWA 代币,并不直接等同于持有美国国债。它们通常是RWA 赛道的公链、协议治理代币或平台币。您投资的是“这个 RWA 项目未来的成功”,而不是直接拿国债利息。
四、投资策略与避坑指南
既然不能直接“躺赚”美债利息,那么在 Alpha 专区投资 RWA 应该怎么玩?
1. 策略:赛道 Beta 收益
不要只盯着一个币买。RWA 是一个庞大的赛道(包含房地产、信贷、债券、黄金等)。
- 做法:在 Alpha 专区的 RWA 列表中,挑选市值适中、背景强大(如有知名 VC 投资)的 3-5 个项目,均匀分配资金。
- 逻辑:只要 RWA 赛道爆发,这些龙头项目大概率都会涨。
2. 警惕“伪 RWA”
有些项目只是蹭热点,实际上没有任何现实资产上链。
自查方法:
- 查看项目官网,是否有明确的资产审计报告?
- 是否有真实的合作伙伴(如银行、保险公司、房地产公司)?
- 如果只有“白皮书”和“宏大愿景”,没有实际资产证明,请谨慎。
3. 止盈止损
Alpha 专区的代币波动极大。
- 建议:设置严格的止盈点(如翻倍出本)和止损点(如跌去 20% 离场)。不要把它当成银行存款死拿。
五、总结
2026 年的 RWA 投资,在币安上主要分为两类玩法:
- 稳健派:等待未来可能上线的机构级美债代币(如 BUIDL 类),或通过 DeFi 协议间接参与(门槛较高)。
- 进取派(当前主流):利用 币安 Alpha 专区,提前布局 RWA 赛道的优质基础设施和项目代币。
您的截图展示的正是第二种玩法的核心战场。虽然这里没有直接的“国债利息”,但它提供了捕捉 RWA 赛道百倍增长机会的可能。对于愿意承担风险以换取高回报的投资者来说,这里才是真正的金矿。
操作口诀:

进 Alpha,选 RWA,看市值,查背景,分批买,设止损。
RWA 赛道有哪些区块链项目?
根据CoinMarketCap最新数据, RWA 赛道下排名靠前的项目(排除Layer1公链、包装资产) 如下表:
| 项目名称 | 分类 | 介绍 |
|---|---|---|
| Chainlink(LINK) | 基础设施 | RWA 生态的核心,提供Price Feeds 确保链上资产价格准确,并透过CCIP(跨链互通协议)让银行与链下资产能在不同区块链之间安全转移。 |
| Ondo Finance(ONDO) | 应用协议 | RWA 的龙头协议,主打合规化、高流动性,目前有美国国债、稳定币、股票代币 |
| Sky(SKY) | 应用协议 | USDS稳定币背后的资产储备包含美国国债、RWA,将现实世界收益导入链上、实现稳定收益 |
| Centrifuge (CFG) | 应用协议 | 专注于私人信贷与中小企业融资,将发票、应收帐款与贷款代币化,使DeFi 资金能直接投入实体经济 |
| MANTRA (OM) | 应用协议 | MANTRA 专注于将艺术品、房地产、私募基金等资产包装成代币上链,但近期的大幅下跌,对协议的声誉造成不小的影响 |
| PLUME (PLUME) | 应用协议 | 提供RWA 发行解决方案,并同时也是一个Layer1 区块链,有大量RWA 项目建筑在此公链 |
能交易RWA 赛道币种的平台?
- 中心化交易所(CEX):Binance (币安)、币安、Bybit等主流交易所都已上架ONDO , LINK , SKY等代币,并且也已集成美股代币现货、合约
- 去中心化交易所(DEX): Uniswap, Curve, Hyperliquid , Aster,也都有提供RWA 代币交易、合约的选项
币安(Binance)2026年最新注册开户指南
第一步:准备工作
- 确保IP节点已切换至中国台湾
- 准备Gmail或Outlo币安邮箱
- 准备有效身份证件(身份证、驾照或护照)
- 确保网络环境稳定
第二步:访问币安官网注册入口进行注册
1、打开浏览器,输入币安官方网址:www.binance.com
2、点击页面右上角的「注册」按钮。

3、输入准备好的邮箱地址或手机号码,点击「继续」按钮

第三步:验证码验证
此时币安会向您的邮箱发送验证码。请及时查看邮箱,包括垃圾邮件文件夹。收到验证码后,将其输入到注册页面的相应位置。

第四步:设置账户密码
为币安账户创建一个强密码。建议密码包含大小写字母、数字和特殊字符,长度至少8位,确保账户安全。

第五步:填写邀请码
当系统询问是否有邀请人时,选择「有」,并填写邀请码:A0Y8K980。使用邀请码可以获得交易手续费优惠,这是一个不容错过的福利。

注册完成后,需要进行KYC(Know Your Customer)身份认证才能正常使用币安的交易功能。
1、认证准备
下载币安官方APP(官方注册 官方下载)并登录账户,系统会自动跳转到身份认证页面。在「居住国家或地区」和「证件签发国家地区」都选择中国大陆,确保信息一致性。


2、证件选择与上传
1、选择认证证件类型:身份证、驾照或护照都可以。
2、按照系统提示拍摄或上传证件正反面照片。

3、确保照片清晰,四角完整,无反光。

3、人脸识别验证
完成证件上传后,需要进行人脸识别验证。确保光线充足,面部清晰可见,按照系统提示完成动作验证。

4、个人信息确认
最后确认个人信息,包括国籍、姓名、出生日期等。并如实填写当前工作状态。提交后等待审核通过即可。

以上就是RWA赛道2026年爆发:如何在币安投资代币化国债?的详细内容,更多关于币安投资RWA项目的方法步骤的资料请关注脚本之家其它相关文章!